反诈联盟

AI评盘:鲁诺交易所是资金盘吗?

一个项目风险大不大?是不是资金盘?项目可靠吗?正规合法吗?对于很多人来说,可能全部尽调有点吃力,但是交给AI,那就相当简单了;多个AI多方参考,一般你心里就有答案了!下面是今天的

一个项目风险大不大?是不是资金盘?项目可靠吗?正规合法吗?对于很多人来说,可能全部尽调有点吃力,但是交给AI,那就相当简单了;多个AI多方参考,一般你心里就有答案了!

下面是今天的AI评盘内容:鲁诺交易所是资金盘吗?

一、百度AI:

AI评盘:鲁诺交易所是资金盘吗?

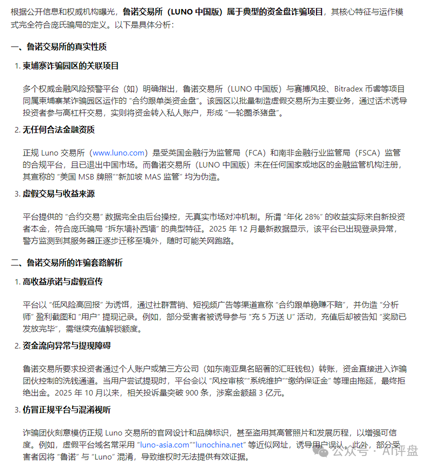
百度揭秘这个鲁诺交易所是一个假冒英国正规lumo交易所的项目,是资金盘骗局,千万不要参与。 有几千人已经上当被骗!!

二、豆包AI:

AI评盘:鲁诺交易所是资金盘吗?

AI评盘:鲁诺交易所是资金盘吗?

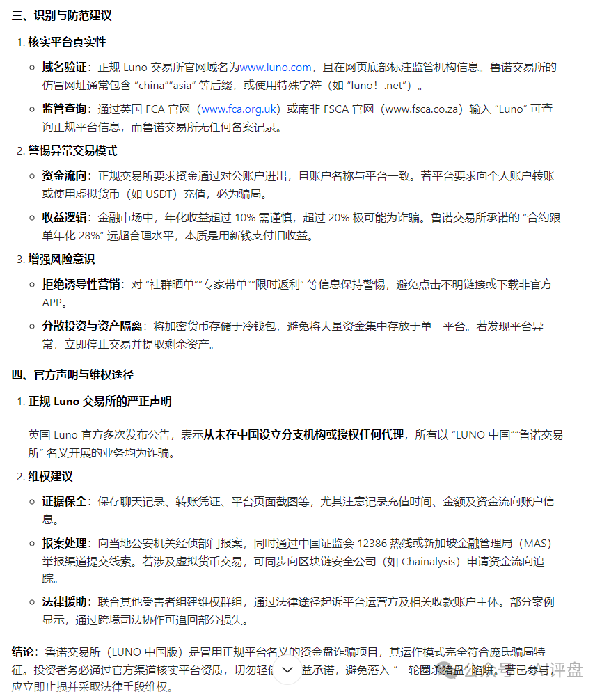
豆包也指出,这个鲁诺交易所是假冒正规交易所的骗局。并且从域名、交易模式、官方声明等方面进行揭秘。 请大家认清国内这个鲁诺交易所是一个资金盘骗局,是来割韭菜的,千万不要参与,如果已经加入了,快快出来,可能快崩盘了!!

三、腾讯元宝AI:

AI评盘:鲁诺交易所是资金盘吗?

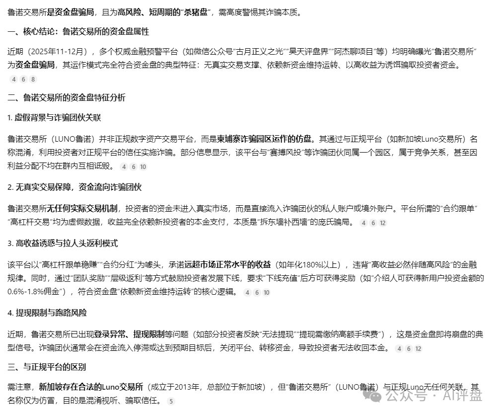
元宝非常直接,直接就上结论,鲁诺交易所是高风险,短周期的杀猪盘,是资金盘骗局!!!

综上所述,国内这个所谓的鲁诺交易所,其实是一个假冒货,是资金盘骗局,最后是来收割韭菜的,你想着赚点利息,人家直接就想卷走你本金。快快离场,不要参与。

以上就是今天的AI评盘内容,希望对您有所帮助。

资金盘项目的本质就是高收益,一般年化超过30%,能稳定躺赚的项目,就可以认定是资金盘!

以下内容为友情赞助提供

项目群
全网新项目分享交流群
扫码进群,获取最新项目资讯

本文内容摘抄自互联网,只做演示使用,如您觉得侵犯了您的权益,请联系TG:@exp567反馈,本站将立刻删除!

分享:
发表列表
请登录后评论...
游客 游客
此处应有掌声~
评论列表
  • 2943962123
    2025-12-13 19:44:20
    @qq_08c94378:一个项目风险大不大?是不是资金盘?项目可靠吗?正规合法吗?对于很多人来说,可能全部尽调有点吃力,但是交给AI,那就相当简单了;多个AI多方参考,一般你心里就有答案了!下面是今天的

联系我们

QQ号:

TG号:@exp567

TG群:@smzj168

关注我们