“日收益2%”?“稳赚不赔”?又一批套牌“资金盘”收割跑路!你踩雷了吗?...
各类投资理财平台如雨后春笋般涌现,然而其中混杂着大量精心设计的骗局。不法分子利用人们追求财富增值的心理,编织一个个“高收益、低风险”的投资神话,诱导投资者步入陷阱。
这些骗局虽然包装各异,但套路相似:高额回报承诺、第三方链接下载、未备案提示、传销式发展、个人账户收款。一旦资金积累到一定程度,平台便瞬间“崩盘跑路”,使参与者血本无归。
1、套牌的“伊格尔矿业AgnicoEagle”APP
虚假理财诈骗。不法分子冒充境外某公司的名义,制作散布涉诈APP,打着数字交易的旗号,虚构推广“黄金实物”“黄金ETF2000”“3000ETF”“黄金ETF300”“黄金钥匙”等日收益率0.5%-2%不等高额返利理财项目。

参与该项目,需要通过第三方链接、二维码、安装包进行下载,下载提示未备案,采用传销模式发展下线,收款方式为第三方个人、公司、虚拟货币,涉嫌传销、诈骗、洗钱等违法行为。
据网友反馈,该项目十月进行第一次收割,很多参与者无法提现,近日该项目彻底崩盘跑路,APP都无法打开。
2、套牌的“DWS德意志”APP
虚假理财诈骗。不法分子冒充境外DWS基金理财公司的名义,制作散布涉诈APP,虚构推广“道生天合”“超颖电子”“西安奕材”等日收益率高达2.55%-4.55%以上高额返利项目。

据网友反馈,该应用只能通过第三方链接、二维码下载,下载提示未备案,充值收款方为第三方个人、公司、虚拟货币,涉嫌诈骗、洗钱等违法行为。
网友反馈,该项目APP已经无法打开,疑似崩盘跑路!
3、套牌的“斯享汇”APP
垫资跨境电商。不法分子冒充北京某公司的名义,打着“跨境电商”的旗号,宣称参与者只需要注册账号,平台帮忙选品、宣传、销售,有订单,参与者只需要垫资支付货款,海外客户收到货后,再由平台将货款返还至其账户。

网友反馈,他是在某短视频平台看到广告,进而加入,这两天该软件无法打开,这才发现被骗。
4、虚构的“Duferco SA德高”项目
虚假理财诈骗。不法分子冒充某境外合格投资公司的名义,制作散布涉诈APP,虚构推广“新奥能源”“连连数字”“汇添富产业升级A”“嘉实互融精选A”“思摩尔国际”“能之光”等高额返利理财项目。

据网友反馈,参与该项目,需要通过第三方链接下载该应用,下载提示未备案,采用传销模式发展下线,充值方式,收费方为第三方个人、公司、虚拟货币,涉嫌传销、诈骗、洗钱等违法行为。

5、套牌的“树图公链”APP

6、套牌的“益航科技”项目
虚假理财诈骗。不法分子冒充“益航科技”公司的名义,打着“数字经济和智能化”的旗号,制作散布涉诈APP,虚构推广“哈达国际机场”“万象瓦岱国际机场”“法国巴黎戴高乐机场”“武汉天河国际机场”“兰州中川国际机场”等高额返利项目。

据网友反馈,参与该项目,需要通过第三方链接下载,下载提示未备案,带病毒,收取款账户为第三个人、公司,涉嫌诈骗。

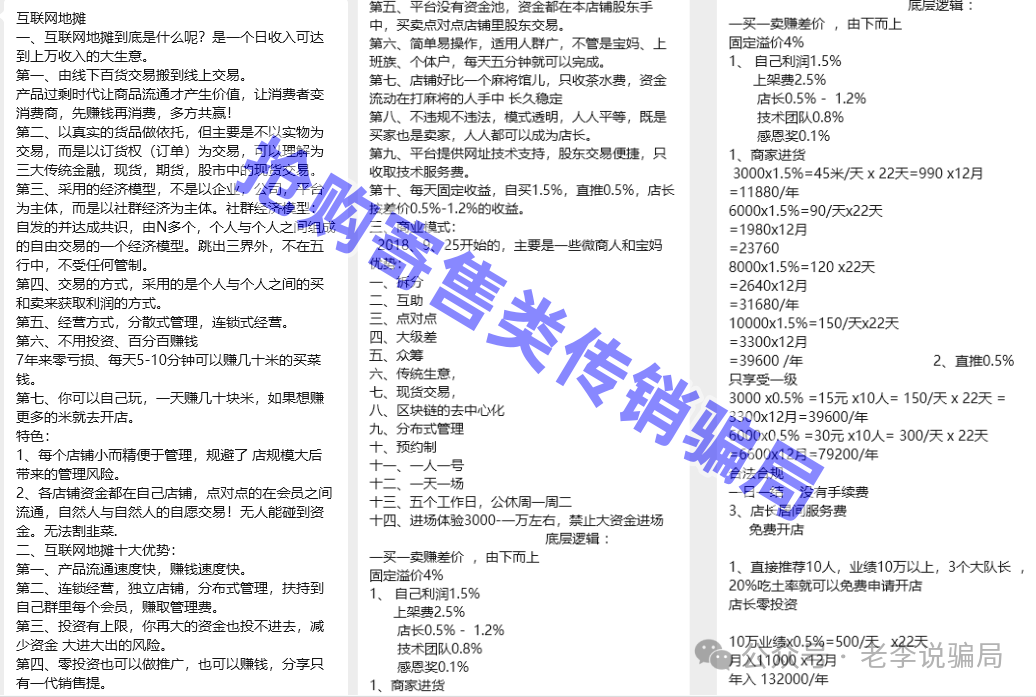
7、“互联网地摊”项目
抢购寄售类骗局。该项目宣传:由线下百货交易搬到线上交易,以真实的货品做依托,但主要是不以实物为交易,而是以订货权(订单)为交易,声称日收益可达上万。
具体操作模式:参与者购买产品,固定溢价4%然后寄售出去,自己获得1.5%利润,上架费2.5%,店长获得0.5%-1.2%收益,发展下线,有0.1%感恩节,技术团队可获得0.8%收益。

这种抢购寄售模式已经不是第一次出行,该模式无实体交易,主要靠发展下线,当无新人介入,该项目就走到终点,最后给参与者发一堆无价值产品。
案例:网上抢购玉石、红酒后高价卖出?警惕新型传销!——北京警方侦破一起利用网络平台实施的传销案件

8、虚构的“中国人际网”APP
民族资产解冻类传销骗局。不法分子冒充某部门的旗号,打着“国网IPV9”分红的旗号,实名注册即可获得国网编码,1万股国网股权,100万国网分红,领取富三代国网GK卡,同时虚构引IPV9理财项目实施诈骗。

该项目是由北派传销“中国人际网”演变而来,从线下搬到网上继续行骗。
案例:揭秘“中国人际网国网”传销组织的前世今生: 从“武汉新田”到“中国人际网”再到“东望集团”

9、广西南宁“连锁经营”1040传销
模式:该传销组织打着“资本运作”“连锁经营”“阳光工程”等旗号,鼓吹投资69800元,次月返回19000元,实际投资50800元,采用五级三阶制发展下线,鼓吹出局可以获得1040万元的回报。
以下内容为友情赞助提供

全网新项目分享交流群
扫码进群,获取最新项目资讯
文档于: 2025-12-01 15:13 修改











评论列表
“日收益2%”?“稳赚不赔”?又一批套牌“资金盘”收割跑路!你踩雷了吗?...
各类投资理财平台如雨后春笋般涌现,然而其中混杂着大量精心设计的骗局。不法分子利用人们追求财富增值的心理,编织一个个“高收益、低风险”的投资神话,诱导投资者步入陷阱。这些骗局...