反诈联盟

反诈联盟

当心!“亚太电协”、“万交所”等10个套牌APP泛滥,您的本金正面临风险,遇到要远离!

反诈君 2068

当心!“亚太电协”、“万交所”等10个套牌APP泛滥,您的本金正面临风险,遇到要远离!...

近年来,以虚假APP、伪冒机构名义开展的金融诈骗案件频发,手段不断翻新、隐蔽性增强,严重侵害人民群众财产安全,扰乱金融市场秩序。

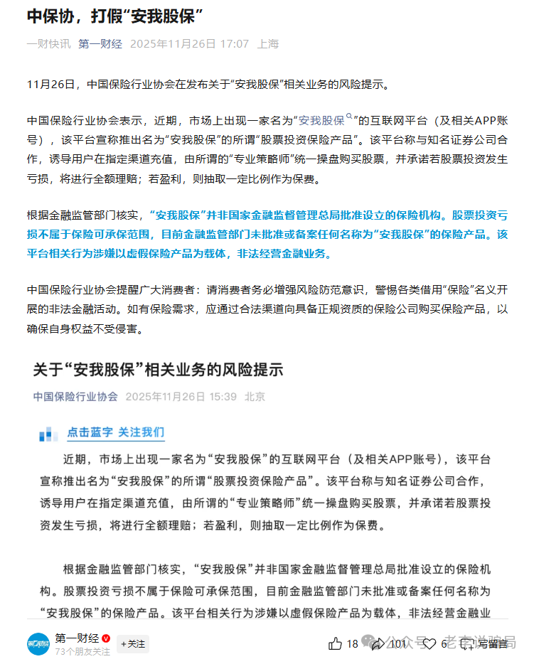
1、套牌的“安我股保”APP

股票跟单诈骗。不法分子冒充香港某公司的名义,制作散布涉诈APP,打着"炒股亏损全额赔付"、"月收益60%-100%"的旗号,声称跟着该公司“专家”智能跟单投资股票,即可获得高额回报。

当心!“亚太电协”、“万交所”等10个套牌APP泛滥,您的本金正面临风险,遇到要远离!

多家媒体曝光后,昨天网友反馈,该项目现在无法提现,疑似跑路。

当心!“亚太电协”、“万交所”等10个套牌APP泛滥,您的本金正面临风险,遇到要远离!

媒体报道:中保协,打假“安我股保”

当心!“亚太电协”、“万交所”等10个套牌APP泛滥,您的本金正面临风险,遇到要远离!

2、套牌的“亚太电协”APP

虚假理财诈骗。不法分子冒充香港某公司的名义,制作散布涉诈APP,虚构推广“华能湖南让家溪风电场工程项目”“内蒙古能源乌拉特中旗风储项目”“平煤降基 BC 电池技改项目”“韩国Jincheon光伏电站项目”“景宁抽水蓄能电站1号项目”“孟家湾储能电站项目”等安州付息,到期返本高额理财项目。

当心!“亚太电协”、“万交所”等10个套牌APP泛滥,您的本金正面临风险,遇到要远离!

据网友反馈的资料,该应用只能通过第三方链接、安装包下载,下载提示未备案,采用传销模式发展下线,收款账户为第三方个人、公司、虚拟货币交易,涉嫌传销、诈骗、洗钱等违法行为。

3、套牌的“万交所”APP

期货跟单诈骗。不法分子冒充香港某公司,打着“聚沙成塔”的旗号,声称带着大家一起赚外国人的钱,跟着公司“专家”智能跟单期货,可获得高额回报。

当心!“亚太电协”、“万交所”等10个套牌APP泛滥,您的本金正面临风险,遇到要远离!

据网友反馈,该项目,需要通过网址登录交易,通过虚拟货币交易,采用传销模式发展下线,涉嫌传销、诈骗、洗钱等违法行为。

4、套牌的“煜某金融”APP

虚拟货币跟单诈骗。网友反馈,近日,一个比较火的,虚拟货币跟单项目崩盘跑路。

该项目冒充香港某公司旗号,制作散布涉诈APP,打着“聚沙成塔”的旗号,声称跟着“专家”智能跟单即可获得高额回报。

当心!“亚太电协”、“万交所”等10个套牌APP泛滥,您的本金正面临风险,遇到要远离!

网友反馈,该项目无法提现,疑似崩盘跑路。

5、套牌的“芯合卓越”APP

虚假投资理财类诈骗。网友反馈,一个名为“芯合卓越”的投资理财项目崩盘跑路,他们当地好几百人参与,累积损失高达五千余万元。

当心!“亚太电协”、“万交所”等10个套牌APP泛滥,您的本金正面临风险,遇到要远离!

据网友反馈,该项目打着香港某公司的旗号,打着“芯片投资”的旗号,虚构理财项目实施诈骗。

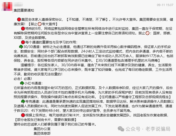
6、“终谷”扫描走通道项目

民族资产解冻诈骗。该项目冒充某公司的旗号,宣传是国家项目,要求参与者提供个人信息,每天扫描刷视频、下载各种APP,声明做任务走通道,即可获得几十上百万的费用。

当心!“亚太电协”、“万交所”等10个套牌APP泛滥,您的本金正面临风险,遇到要远离!

7、“中国红”扫描走通道项目

民族资产解冻诈骗。该项目宣称是“国家项目”,参与者需要提供个人信息,每天扫描走通道,而且需要去某平台购买“国产”五福衫产品,声称走完通道,马上要发银行卡,即可获得上百万的回报。

当心!“亚太电协”、“万交所”等10个套牌APP泛滥,您的本金正面临风险,遇到要远离!

8、虚构的“两重宏利”项目

民族资产解冻诈骗。不法分子冒充某机构的名义,打着“两重建设”的旗号,虚构高额返利理财项目,采用传销模式发展下线,涉嫌传销、诈骗。

案例:警惕 “两重建设” 噱头传销 筑牢群众财产安全防线

当心!“亚太电协”、“万交所”等10个套牌APP泛滥,您的本金正面临风险,遇到要远离!

9、虚构的“大国工匠”APP

民族资产解冻诈骗。不法分子冒充某机构的名义,打着“国家项目”的旗号,声称实名注册即可获得25万“中央预算资金”,2万“债务基金额度”,发展下线有现金奖励。

该项目无法通过正规的应用平台下载,只能通过第三方链接、安装包下载,下载提示未备案,采用传销模式发展下线,涉嫌非法搜集个人信息、传销、诈骗。

10、虚构“星辉基金”APP

虚假理财诈骗。不法分子虚构“中国医健银发经济星辉基金会”的名义,打着“康养疗养、医疗保险、养老金”等旗号,虚构推广“星辉·丰盈计划”“星辉·周润计划”“星辉·恒盈计划”等高额返利理财项目。

当心!“亚太电协”、“万交所”等10个套牌APP泛滥,您的本金正面临风险,遇到要远离!

根据网友提供的资料,小编通过民政部网站、企查查等多方调查,均没有查到这家基金会。

当心!“亚太电协”、“万交所”等10个套牌APP泛滥,您的本金正面临风险,遇到要远离!

当心!“亚太电协”、“万交所”等10个套牌APP泛滥,您的本金正面临风险,遇到要远离!

据网友反馈的资料,该应用只能通过第三方链接下载,下载提示未备案,采用传销模式发展下线,充值收款方是第三方个人、公司,涉嫌传销、诈骗等违法行为。

以下内容为友情赞助提供

项目群
全网新项目分享交流群
扫码进群,获取最新项目资讯

文档于: 2025-12-06 18:03 修改

标签:万交所亚太电协

发布评论 条评论)

  • Refresh code

评论列表

2025-12-06

当心!“亚太电协”、“万交所”等10个套牌APP泛滥,您的本金正面临风险,遇到要远离!...

2025-12-06

近年来,以虚假APP、伪冒机构名义开展的金融诈骗案件频发,手段不断翻新、隐蔽性增强,严重侵害人民群众财产安全,扰乱金融市场秩序。1、套牌的“安我股保”APP股票跟单诈骗。不法分子冒充...